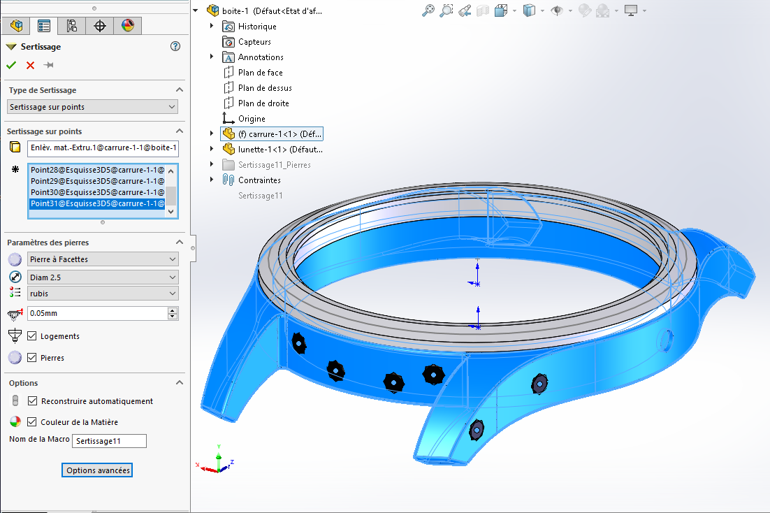
Sertissage sur points
Après avoir sélectionné un composant il faut sélectionner un ou plusieurs points. Nous voyons apparaître un aperçu du positionnement des pierres sur le composant. Le réglage des paramètres des pierres permet de finaliser la fonction.
Le même paramétrage est appliqué sur les points sélectionnés.
Les points sélectionnés peuvent appartenir à plusieurs esquisses 2D et/ou 3D dans le même sertissage.
Il suffira ensuite de sélectionner la taille, la forme de la pierre et le décalage de la table de la pierre par rapport à la surface.
Cocher la case Logements permet de générer les fonctions d'usinage dans le composant.
Pour chaque diamètre de pierre, une couleur spécifique est affectée. Ce qui permet d'avoir un aperçu des pierres de même diamètre contenues dans l'assemblage. Il est possible, néanmoins, de travailler avec la couleur de la matière de la pierre, il faut dans ce cas cocher l'option Couleur de la Matière. Un nom pour le sertissage peut être spécifié Nom de la Macro.
Pour chaque sertissage un dossier, regroupant les pierres, est ainsi créé dans l'arbre de construction. Le nom des pierres reprend le nom, le diamètre et la matière.
Dans le composant impacté par le sertissage, nous retrouvons une fonction par sertissage (non éditable) générant les usinages pour les logements des pierres.