Beispiel für die Option "Stücklistenebene".
Anwendungsfälle für die Option Einstufiger oder mehrstufiger Export
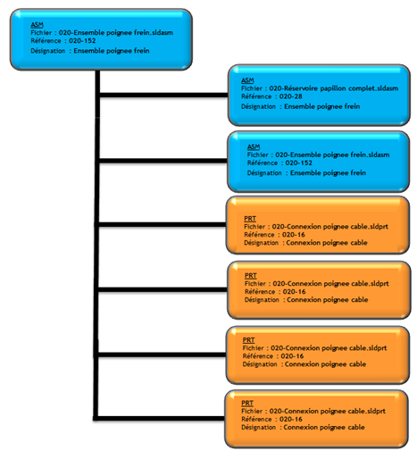
Unten sehen Sie eine Baugruppe, die zwei Unterbaugruppen enthält.



Die beiden resultierenden Organisationen des Exports sind:
- Organisation von Links Multi-Level:
Unterhalb des Tags "PDM_GATEWAY" befindet sich ein Tag "BOM_MULTI", das die Informationen der Kopfbaugruppe in den verschiedenen "FIELD"-Tags enthält.
Ein weiteres Tag "BOM_ITEMS_LIST" enthält die verschiedenen Komponenten der Kopfbaugruppe, die Informationen zu jeder Komponente befinden sich in einem Tag "BOM_ITEM".
Falls die Komponente eine Baugruppe ist, enthält das Tag, das ihre Informationen enthält, wiederum ein "BOM_ITEMS_LIST"-Tag, um die Informationen ihrer Komponenten zu detaillieren.

- Organisation von Links Mono-Level:
Unterhalb des Tags "PDM_GATEWAY" befindet sich ein Tag "TOTAL_BOM".
Dieses Tag enthält ein oder mehrere "BOM_ONE_LEVEL"-Tags auf derselben Ebene, die die Informationen für jede Baugruppe enthalten.
